在感染或癌症进展过程中,初始的CD8+ T细胞在抗原识别后被激活并克隆扩增,逐渐分化为细胞毒性效应细胞和少量记忆细胞。然而,癌症进展时,肿瘤浸润性淋巴细胞与肿瘤共存;肿瘤微环境中持续的抗原暴露驱动T细胞抗原受体(TCR)的慢性信号传导,破坏记忆T细胞(TM)向功能耗竭状态的分化,最终促进免疫逃逸。耗竭性T细胞(TEX)在肿瘤中表达高水平抑制性受体、细胞毒性功能受损、增殖能力降低,通常预示着免疫检查点阻断(ICB)疗法和过继细胞免疫疗法的临床结果不佳。CD8+ T细胞耗竭是抗肿瘤免疫的一个关键障碍,该文章通过泛癌scRNA-seq联合scATAC-seq筛选与CD8+ T耗竭相关的转录因子,寻找有望成为改善癌症免疫治疗效果的潜在靶点和生物标志物。该文章于2025年1月13日发表在《Nature Cancer》,IF=23.5。
技术路线:

研究结果:
1. ETV7是决定CD8+T细胞耗竭的关键转录因子
为了系统性研究与 CD8+ T 细胞记忆和耗竭状态相关的转录因子(TFs),研究者分析了来自 21 种癌症类型、316 名患者的 CD8+ T 细胞的泛癌单细胞 RNA 测序(scRNA-seq)数据集(图 1a),并结合单细胞 ATAC-seq 数据集(来自肾细胞癌和基底细胞癌的 CD8+ T 细胞),进一步筛选出结合基序富集在记忆和耗竭基因差异可及性区域的 TFs(图 1a、b)。综合筛选结果,研究者确定了 13 个可能驱动 T 细胞向终末耗竭分化的TFs(BATF、IKZF3、ETV7、ZBED2、BACH1、VDR、ZNF282、PRDM5、ZBTB32、NR5A2、RUNX2、KLF7 和 PRDM1)。对排名前五的 TFs(BATF、IKZF3、ETV7、ZBED2 和 BACH1)进行进一步验证(图 1c、d),它们在耗竭性 T 细胞(TEX)中上调,并与记忆和耗竭基因的表达相关(图 1d、e)。研究者还开发了一种体外终末分化模型,通过持续的抗 CD3 和抗 CD28 刺激诱导慢性 TCR 信号传导,以筛选控制 T 细胞终末分化的TFs(图 1f)。与终末表型相比,记忆基因表达降低,而耗竭基因表达增加。在分化过程中,BATF、IKZF3 和 ETV7 的表达逐渐上调,其中 ETV7 的上调最为显著,而 ZBED2 和 BACH1 的表达则随着分化而下降。基于临床单细胞分析和体外验证结果,ETV7 被确定为调节 CD8+ T 细胞从记忆向耗竭分化的关键 TF。
如果ETV7对决定T细胞终末衰竭的命运至关重要,那么它的表达必然与衰竭有关。作者首先检测了基底细胞癌和黑色素瘤的肿瘤浸润性CD8+T细胞中ETV7的染色质可及性。在终末分化轨迹中,ETV7的染色质状态逐渐开放,尤其是在终末耗竭阶段。与染色质状态分析结果一致,通过对泛癌scRNA-seq数据集的CD8+ T细胞元簇进行均匀流形近似与投影可视化分析(UMAP),研究者发现ETV7表达细胞(ETV7+)在耗竭性T细胞(TEX)群体中富集。此外,在泛癌scRNA-seq数据集中,ETV7+细胞在分化过程中更多地富集于TEX细胞而非记忆性T细胞(TM)。ETV7在TEX细胞中高表达,类似于其他耗竭标记基因,而在表达高水平记忆标记基因的TM细胞中低表达。此外,ETV7+细胞在TEX细胞群体中的频率显著高于TM细胞。进一步分析显示,在泛癌研究以及特定癌症类型(如食管癌和子宫内膜癌)中,ETV7表达水平与记忆评分呈负相关,与耗竭评分呈正相关,表明高ETV7表达与记忆状态向耗竭状态的终末分化相关。

图1 单细胞分析和体外筛选的结合鉴定出ETV7是一个关键的TF,可以将肿瘤浸润性CD8+ T细胞的分化从记忆状态转移到耗尽状态

图2 在不同癌症个体中CD8+ T细胞从记忆到衰竭的分化过程中,ETV7表达增加
2. ETV7在CD8+T细胞从记忆到耗竭分化过程中表达增加
通过比较人类scRNA-seq数据中ETV7+和ETV7−T细胞之间的差异表达基因,研究者发现ETV7+细胞中上调的基因在IFN相关通路中显著富集(图2i),ETV7表达与ISG评分呈正相关(图2j)。这一发现与长期暴露于I型IFN促进慢性感染和癌症中CD8+T细胞耗竭的观点一致。研究者因此假设IFNs可能上调CD8+T细胞中的ETV7表达。在所有类型的IFNs中,只有IFNβ显著增加了ETV7表达。此外,IFNβ处理以时间和浓度依赖性方式增加了ETV7的mRNA和蛋白水平。在人类原代CD8+T细胞和Jurkat细胞中也观察到类似的结果(图2k、l)。TCR激活是T细胞分化的基础。与ETV7表达在TEX细胞中富集的观察结果一致(图2c-h),长时间的TCR刺激(超过24h)显示出预期的但较弱的ETV7表达上调。值得注意的是,与IFNβ相比,TCR激活对ETV7表达的影响较弱且延迟,而IFNβ在24h时就显示出显著且持续的强效作用。这些结果表明,IFNβ可能是调节ETV7的主要因素。总之,ETV7由IFN信号诱导,标志着CD8+T细胞从记忆细胞(TM)向终末耗竭细胞(TEX)的终末分化。
3. ETV7使CD8+T细胞分化偏向耗竭
ETV7属于E26转化特异性(ETS)家族的转录因子,尽管ETV7在脊椎动物中高度保守,但它在小鼠中缺失。为了研究ETV7是否参与T细胞从记忆向终末耗竭的分化,研究者通过CRISPR-Cas9和过表达方法操纵ETV7的表达(图3a)。在人类CD8+T细胞中,ETV7的引入抑制了记忆分化关键基因的表达(图3b),并增加了耗竭基因的表达(图3c)。相反,使用gRNA敲除ETV7可提高记忆基因的表达并抑制耗竭基因的表达(图3b、c)。在小鼠CD8+T细胞中过表达以及在人类CD8+T细胞中敲低ETV7也获得了类似的结果。这些发现与基于人类scRNA-seq数据的相关性分析一致(图2)。研究者进一步研究了ETV7在急性感染和慢性感染病理条件下的T细胞分化效应。为了模拟急性细菌感染,研究者使用了OT-I小鼠(携带识别卵清蛋白(OVA)肽残基257-264表位(OVA257-264)的转基因TCR)。将表达ETV7或载体对照的OT-ICD8+T细胞通过尾静脉注射到CD45.1小鼠中,随后用Lm-OVA感染。ETV7抑制了记忆标记的表达,并在感染后第3天显著增加了耗竭标记的表达。与之前报道一致,记忆和耗竭标记在感染后第3天表达,并在第8天逐渐降至基线水平,随后在TM细胞中保持低水平。如预期所示,研究者观察到ETV7+OT-I细胞在脾脏中的数量少于对照细胞。研究者还使用P14小鼠作为急性病毒感染模型,用LCMVArmstrong感染P14小鼠。将LCMV糖蛋白33-41(GP33)激活的CD8+T细胞从P14小鼠中富集出来,然后将表达ETV7或载体对照的CD45.1P14CD8+T细胞通过尾静脉注射到CD45.2小鼠中,随后用LCMVArmstrong感染。记忆和耗竭标记在LCMVArmstrong感染后第3天表达,并在第8天降至基线水平。值得注意的是,ETV7的引入减少了记忆标记的表达,并显著增加了耗竭标记的表达,尤其是在感染后第3天。此外,ETV7表达显著减少了预耗竭T细胞(TCF1+TIM3−)的数量,并增加了TEX(TCF1−TIM3+)细胞的数量。研究者进一步测试了病毒特异性CD8+T细胞(GP33特异性CD8+T细胞)的动态和功能。在病毒感染过程中,CD8+T细胞经历了一个复杂的分化过程,包括初始激活和扩增、死亡以及TM细胞(病毒特异性)的形成。与之前报道一致,研究者观察到在初始扩增后,GP33特异性P14CD8+T细胞的数量急剧下降。相比之下,ETV7表达显著减少了病毒特异性CD8+T细胞的数量,削弱了这一特征表型。此外,ETV7表达显著抑制了四聚体+细胞的细胞因子产生。因此,根据病毒动力学,ETV7表达增加了LCMVArmstrong的病毒载量。作者还使用P14小鼠模型研究了慢性感染期间CD8+T细胞的分化动力学。在慢性感染条件下,P14细胞中耗竭标记的表达逐渐增加至高水平,而记忆标记的表达则保持在低水平。与急性感染类似,ETV7显著抑制了记忆标记的表达,并显著增加了耗竭标记的表达。与这一发现一致的是,观察到预耗竭T细胞数量减少,而终末耗竭T细胞(TEX)数量增加。此外,ETV7表达减少了病毒特异性CD8+T细胞的数量、病毒载量以及四聚体+细胞的细胞因子产生。这些发现表明,ETV7在急性感染和慢性感染中均具有抑制病毒清除的功能。
作者进一步将研究扩展到人类。在感染急性严重急性呼吸综合征冠状病毒2(SARS-CoV-2)的个体中,CD8+T细胞中较高的ETV7表达显示出较低的记忆状态比例,但较高的终末耗竭状态比例。通过对慢性乙型肝炎病毒(HBV)感染个体的单细胞RNA测序(scRNA-seq)数据进行分析,作者发现表达较高水平ETV7的CD8+T细胞具有较低的增殖和记忆状态比例,以及较高的终末耗竭评分。这些观察结果共同支持了ETV7可能是一个调节节点,将CD8+T细胞引导至耗竭阶段的观点。

图3 ETV7使CD8+ T细胞从记忆表型分化到衰竭表型
4. ETV7抑制CD8+T细胞的抗肿瘤功能
鉴于ETV7在CD8+T细胞分化为耗竭状态中的关键作用,研究者研究了ETV7是否抑制CD8+T细胞的细胞毒性功能。研究者首先研究了在高到低TCR刺激水平下ETV7对T细胞分化的调节作用。值得注意的是,即使在极低水平的TCR刺激下,ETV7也能促进T细胞耗竭。因此,增殖、细胞因子表达以及杀伤肿瘤细胞的能力均被ETV7表达所抑制,这表明即使在低水平的TCR刺激下,ETV7也能削弱T细胞的功能。此外,ETV7表达增加了CD8+T细胞的死亡率,而通过两种gRNA敲除ETV7可有效促进人类CD8+T细胞的增殖和细胞因子表达,即使在低水平的TCR刺激下也是如此。在人类原代CD8+T细胞中,ETV7过表达抑制了细胞因子表达和增殖,同时增强了细胞死亡(图4a-d)。相反,gRNA敲除ETV7则增强了细胞因子的表达和增殖能力,降低了细胞死亡率(图4a-d)。为了确定ETV7在病毒感染期间对CD8+T细胞命运决定的影响,研究者将表达ETV7或载体对照的P14CD8+T细胞注入小鼠体内,随后用LCMVclone13感染(图4e)。值得注意的是,在LCMVclone13感染后第3天,ETV7抑制了P14CD8+T细胞的增殖并增强了细胞死亡(图4f,g)。这些数据表明,ETV7抑制了CD8+T细胞的效应功能。此外,ETV7缺失增加了抗原敏感性,表明ETV7可能是一个增强T细胞识别和杀伤抗原低表达癌细胞能力的靶点。研究者随后在两种小鼠模型(黑色素瘤B16-OVA细胞和结肠腺癌MC38-OVA细胞)中评估了抗肿瘤功能。将经过OVA肽预处理的OT-ICD8+T细胞(过表达ETV7或载体对照)转移至免疫缺陷且携带B16-OVA或MC38-OVA肿瘤的小鼠体内(图5a)。令人惊讶的是,接受ETV7过表达OT-I细胞的小鼠比对照组小鼠形成了更大的B16-OVA源性肿瘤,并且寿命更短(图5b-d)。此外,表达ETV7的肿瘤浸润性CD8+T细胞表现出记忆表型减少和耗竭表型增加(图5e,f)。相应地,在ETV7过表达的情况下,观察到肿瘤浸润性CD8+T细胞数量减少、细胞因子产生和增殖能力降低、T细胞死亡增加以及肿瘤细胞死亡减少(图5g-k)。类似地,ETV7过表达促进了MC38-OVA源性肿瘤的进展,并诱导了肿瘤浸润性CD8+T细胞的耗竭。此外,耗竭总CD4+T细胞对ETV7的肿瘤促进功能以及CD8+T细胞耗竭的影响较小。这些研究表明,ETV7能够限制CD8+T细胞的抗肿瘤功能。

图4 ETV7控制CD8+ T细胞的命运

图5 ETV7抑制CD8+ T细胞的抗肿瘤功能
5. ETV7小鼠增加肿瘤浸润性CD8+T细胞的耗竭
接下来,研究者通过选择性地将ETV7导入造血干细胞Lineage−Sca1+cKit+(LSK)细胞中,探索了ETV7对体内肿瘤进展的影响。在移植到致死性辐照受体小鼠两个月后,嵌合体在外周血中成熟并被分析(图6a)。尽管存在ETV7表达,但在CD8+T细胞和其他白细胞类型的比例和数量上未观察到异常。如预期所示,ETV7在LSK细胞和成熟的CD8+T细胞中均有效表达(图6b)。在此基础上,研究者用B16肿瘤细胞接种对照组和表达ETV7的小鼠。与对照组小鼠相比,表达ETV7的小鼠显示出B16肿瘤生长更快、肿瘤重量更高以及生存时间更短(图6c,d)。进一步检查发现,肿瘤浸润性CD8+T细胞中记忆基因表达减少,而耗竭基因表达增加,细胞因子分泌也减少(图6e-g)。研究者随后研究了ETV7表达的临床相关性。由于食管鳞状细胞癌(ESCA)显示出ETV7与耗竭之间最重要的相关性,并且在所有癌症类型中ETV7+T细胞的频率最高(图2),研究者收集了ESCA患者的鲜组织以测量ETV7蛋白水平。高水平的ETV7与记忆蛋白TCF1表达减少和耗竭蛋白PD1和TOX表达增加密切相关(图6h)。与研究者的体外和体内数据一致,在ESCA患者中,ETV7mRNA水平与记忆评分呈负相关,与耗竭评分呈正相关,并且随着ESCA的分期增加,ETV7的表达也增加(图6i),这表明ETV7可能通过促进CD8+T细胞的终末耗竭在ESCA的进展中发挥关键作用。由于单细胞RNA测序数据揭示ETV7主要表达在T细胞中,研究者结合了癌症基因组图谱数据库中的批量RNA测序数据和生存信息,以评估ETV7表达的临床结果。关键的是,在ESCA和多种其他实体瘤中,高ETV7表达组的生存率低于低表达组(图6j)。这些发现表明,ETV7的高表达可能导致逃避已知的CD8+T细胞靶点,并且ETV7水平可能是一个预测对免疫检查点阻断(ICB)治疗反应的潜在生物标志物。为了进一步证实这一点,研究者纳入了7名接受新辅助PD1抑制剂治疗的ESCA患者。研究者将这些患者分为ETV7high(n=4)和ETV7low(n=3)两组,并分析了他们的病理反应。
值得注意的是,所有ETV7low组患者发生病理降期,而ETV7high组患者的总体临床分期变化极小(图6k)。此外,在黑色素瘤患者中,ETV7表达水平与ICB治疗的反应呈负相关。这些临床预后分析进一步支持了CD8+T细胞中ETV7的高表达可能限制其在TME中的抗肿瘤功能,并且ETV7可以作为ICB反应的潜在生物标志物。

图6 在ESCA小鼠和个体中,ETV7增加肿瘤浸润性CD8+T细胞的衰竭
6. ETV7驱动转录程序向耗竭状态发展
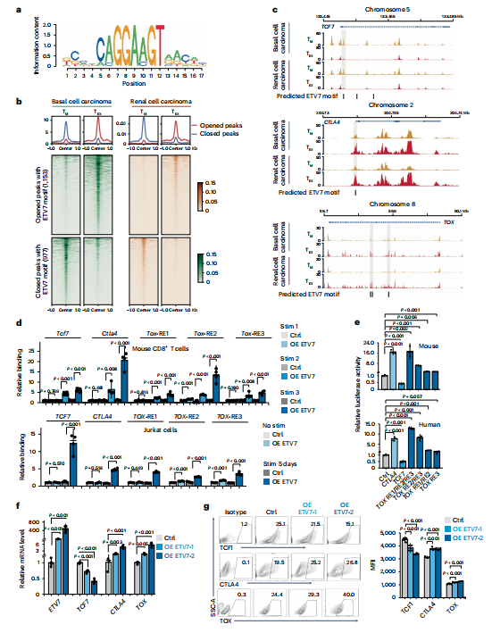
ETV7能够结合ETS共识序列(GGAA)并调节基因的转录活性,但目前尚不清楚其在T细胞中靶向哪些基因。基于肿瘤样本的单细胞ATAC测序(scATAC-seq)数据,ETV7的结合基序在CD8+T细胞终末分化过程中既存在于开放区域,也存在于闭合区域(图7a、b)。值得注意的是,研究者发现一些包含ETV7结合基序的闭合区域位于记忆标记基因附近,包括TCF7(以及CXCR4、CXCR5和EOMES),而一些包含ETV7结合基序的开放区域则位于耗竭标记基因附近,包括CTLA4和TOX(以及PDCD1、TNFRSF9、HAVCR2、CXCL13和LAG3),这一现象在癌症患者(图7c)和丙型肝炎病毒(HCV)感染患者中均有发现。因此,研究者推测ETV7可能会结合这些记忆和耗竭基因的启动子。为了验证这一假设,研究者通过ChIP-qPCR筛选了TCF7、CTLA4和TOX的闭合和开放区域中包含ETV7结合基序的基因组位点。结果表明,在人类和小鼠CD8+T细胞耗竭过程中,ETV7与这些位点的结合显著增加(图7d)。此外,启动子活性研究表明,ETV7抑制了TCF7启动子的活性,同时促进了CTLA4和TOX启动子的活性(图7e)。与这些发现一致的是,ETV7过表达显著增加了TCF7、CTLA4和TOX的mRNA和蛋白水平(图7f、g)。此外,ETV7下调了记忆基因(如CXCR4、EOMES和CXCR5)的表达,上调了耗竭基因(如CXCL13、LAG3、PDCD1、TIM3和TNFRSF9)的表达。相反,在人类CD8+T细胞中敲除ETV7会使表达模式从耗竭状态转变为记忆状态(图3b、c)。在小鼠黑色素瘤和结肠腺癌中,ETV7的表达导致肿瘤浸润性CD8+T细胞中记忆基因表达减少,而耗竭基因表达增加(图5和6)。为了在临床环境中验证这一发现,研究者分析了多种实体瘤scRNA-seq数据,发现ETV7与记忆基因表达呈强负相关,与耗竭基因表达呈正相关,其中食管鳞状细胞癌的相关性最高。这些结果表明,ETV7作为一个转录节点,通过结合记忆和耗竭基因来调控T细胞终末分化的基因表达。

图7 ETV7在CD8+T细胞中作为转录节点,控制记忆和耗竭基因的表达
7. ETV7缺失改善CAR-T细胞的抗肿瘤治疗效果
CAR-T细胞耗竭是实体瘤治疗效果的主要障碍。在分析了接受抗CD19CAR-T细胞治疗的B细胞恶性肿瘤患者的scRNA-seq数据集后,研究者发现CD8+细胞中ETV7mRNA水平与记忆评分呈负相关,与耗竭评分呈正相关(图8a)。此外,与完全缓解(CR)组相比,部分缓解/疾病进展(PR/PD)组的ETV7表达水平更高,表明ETV7表达水平与接受抗CD19CAR-T细胞治疗患者的反应和预后呈负相关(图8b)。这些数据表明,ETV7可能会抑制CAR-T细胞的抗肿瘤效果。尽管CAR-T细胞治疗在白血病中显示出有希望的结果,但实体瘤的CAR-T细胞治疗仍面临诸多障碍和困难。为了提高CAR-T细胞在实体瘤中的抗肿瘤能力,研究者通过共表达ETV7shRNA生成了抗间皮素(抗MSLN)的CAR-T细胞。结果显示,经过ETV7敲低改造的CAR-T细胞表现出正常的扩增潜力和短期(2.5h)癌细胞杀伤能力。研究者还测量了长期分化(14天)情况,发现ETV7缺失增加了CAR-T细胞的记忆群体比例(图8c)。此外,经过ETV7敲低后,CAR-T细胞的耗竭群体比例和耗竭相关基因表达均有所降低(图8d-f)。因此,ETV7敲低使CAR-T细胞从耗竭状态转向记忆状态。研究者进一步在临床前实体瘤模型中研究了ETV7失活的CAR-T细胞的表现。在免疫缺陷小鼠中植入过表达MSLN的OVCAR8细胞后,通过尾静脉注射转移了带有或不带有ETV7敲低的CAR-T细胞。与对照组CAR-T细胞相比,ETV7缺失的CAR-T细胞显著减缓了肿瘤进展(图8g),并延长了生存期。一致地,ETV7缺失增加了肿瘤浸润性CAR-T细胞的比例,并与PD1+T细胞群体的增加密切相关(图8h-k)。综上所述,这些结果表明,ETV7缺失可以改善CAR-T细胞对实体瘤的治疗效果,这可能为免疫治疗提供了有希望的转化潜力。

图8 ETV7耗竭阻断CAR-T细胞耗竭,改善CAR-T细胞抗肿瘤治疗
结论:
ETV7是决定CD8+T细胞命运的关键转录因子,它通过驱动转录程序向耗竭状态转变,限制了CD8+T细胞的抗病毒和抗肿瘤效能。ETV7在多种人类癌症中表达水平与疾病进展呈正相关,且与免疫检查点阻断治疗的响应性呈负相关,其缺失可显著增强CD8+T细胞和工程化CAR-T细胞在实体瘤中的抗肿瘤效能,因此ETV7有望成为改善癌症免疫治疗效果的潜在靶点和生物标志物。
实验方法:
单细胞RNA测序(scRNA-seq)、单细胞ATAC测序(scATAC-seq)、流式细胞术、CRISPR-Cas9基因编辑技术、慢病毒介导的基因过表达、ChIP-qPCR、荧光素酶报告基因实验、动物模型实验、CAR-T细胞制备与功能测试。
参考文献
Cheng, J., Xiao, Y., Peng, T. et al. ETV7 limits the antiviral and antitumor efficacy of CD8+ T cells by diverting their fate toward exhaustion. Nat Cancer (2025). https://doi.org/10.1038/s43018-024-00892-0