结直肠癌(CRC)仍然是全球主要的健康负担,治疗选择有限。本研究确定PMM2是结直肠癌的关键致癌驱动因素。PMM2在结直肠癌组织和细胞系中显著上调,与肿瘤晚期、淋巴转移和患者生存率低相关。功能分析显示PMM2敲低抑制结直肠癌细胞增殖、迁移、侵袭和糖酵解活性。机制上,PMM2与转录调节因子TRIM28相互作用,促进TRIM28核易位,招募转录因子E2F4,并通过结合其启动子增强KIFC3的转录。敲低 KIFC3 可部分逆转 PMM2 引起的代谢重编程以及异种移植模型中的肿瘤生长。患者来源的类器官研究进一步证实了PMM2通过PMM2-KIFC3轴促进结直肠癌进展的作用。总之,这些发现确立了PMM2作为结直肠癌的预后生物标志物和潜在治疗靶点,强调了其在代谢重编程和肿瘤发生中的关键作用。本文于2026年3月发表于Oncogene(IF=7.3)上。
技术路线:

结果:
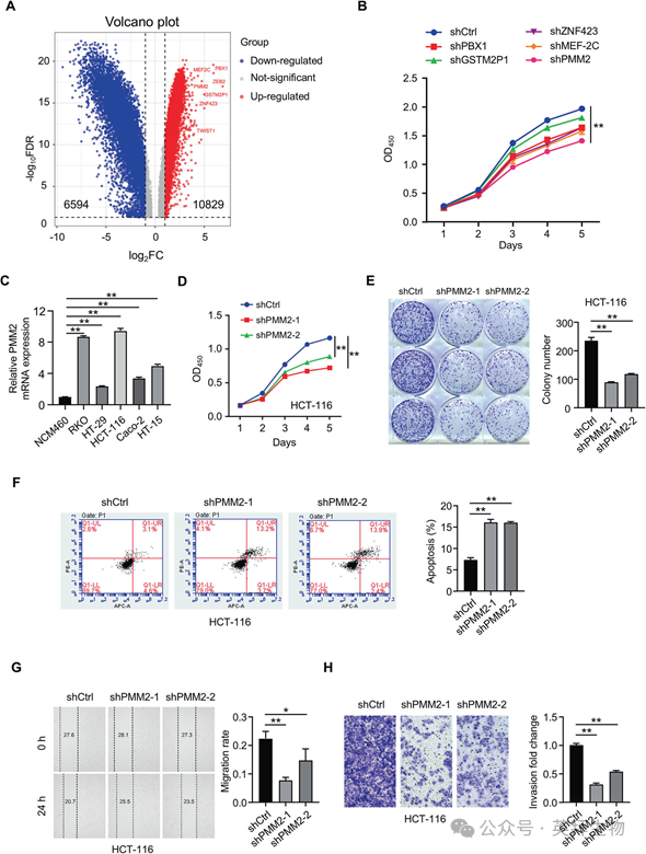
1)PMM2敲低可抑制结直肠癌细胞的增殖、迁移和侵袭
为了阐明结直肠癌进展的分子驱动因素,我们对10个结直肠癌组织和匹配的正常组织进行了转录组学分析。差异表达分析发现CRC中有10829个基因上调,6594个基因下调。其中,PMM2与已知的致癌基因如PBX1、ZEB2和TWIST1(图1A)一起,作为最高上调基因出现。值得注意的是,ZEB2和TWIST1参与了CRC的上皮-间质转化和转移。为了验证PMM2的功能相关性,我们使用慢病毒shRNA敲除RKO CRC细胞中的候选基因。PMM2敲低(shPMM2-1/2/ 3)引起最明显的增殖抑制(图1B),促使对PMM2的重点研究。PMM2 mRNA水平在结直肠癌细胞中显著升高,其中RKO和HCT-116表达最高(图1C)。细胞增殖实验表明,PMM2敲低显著抑制CRC细胞的增殖能力(图1D)。此外,集落形成实验进一步证实了PMM2敲低对CRC细胞集落形成能力的抑制作用(图1E),强调了PMM2在维持CRC细胞增殖潜能中的关键作用。此外,流式细胞术分析显示,PMM2敲低可能促进CRC细胞的凋亡(图1F),表明PMM2可能通过调节凋亡机制参与CRC的恶性进展。最后,PMM2敲低可显著抑制结直肠癌细胞的迁移(图1G)和侵袭(图1H)能力,进一步证实了PMM2在结直肠癌细胞恶性迁移和侵袭中的关键作用。总之,这些结果强调了PMM2在调节CRC细胞增殖、凋亡、迁移和侵袭等恶性表型中的关键作用。

2)PMM2增强糖酵解活性,促进结直肠癌进展
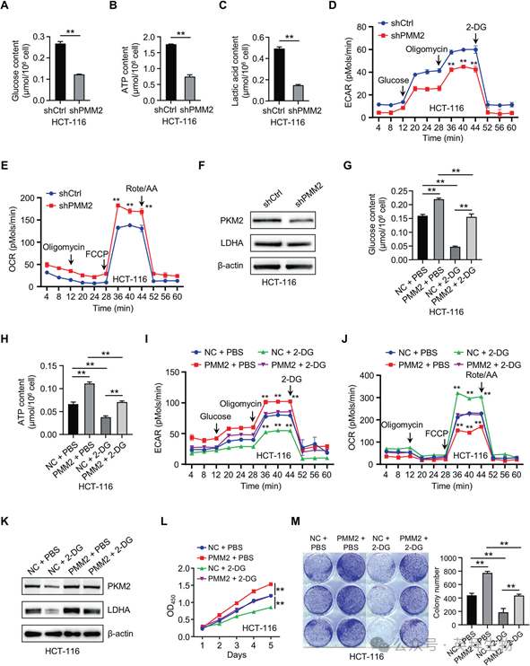
为了阐明PMM2在结直肠癌中介导的代谢重编程,我们评估了其在葡萄糖代谢中的作用。HCT-116细胞中PMM2的下调显著抑制了有氧糖酵解活性,表现为葡萄糖摄取减少(图2A), ATP产生减少(图2B),以及乳酸抑制(图2C)。细胞外酸化速率降低(ECAR,图2D)和耗氧量升高(OCR,图2E)进一步证实了这种代谢转变。此外,PMM2的敲低降低了糖酵解的两个关键酶PKM2和LDHA的表达水平(图2F),表明代谢向糖酵解转变。值得注意的是,糖酵解抑制剂2-脱氧-d -葡萄糖(2-DG)显著抑制PMM2驱动的糖酵解:葡萄糖摄取和ATP水平分别下降(图2G,H),而ECAR(图2I)和OCR(图2J)正常化至基线水平。此外,由PMM2驱动的PKM2和LDHA蛋白水平的增加也明显受到2-DG的抑制(图2K)。功能分析显示,2-DG共处理分别显著减弱了HCT-116和RKO细胞中PMM2介导的细胞增殖和集落形成(图2L,M)。这些发现证实PMM2是结直肠癌糖酵解重编程的关键调节因子,将其与代谢适应和致瘤潜能联系起来。

3)PMM2-TRIM28相互作用对于CRC的代谢适应和致瘤潜能是不可或缺的
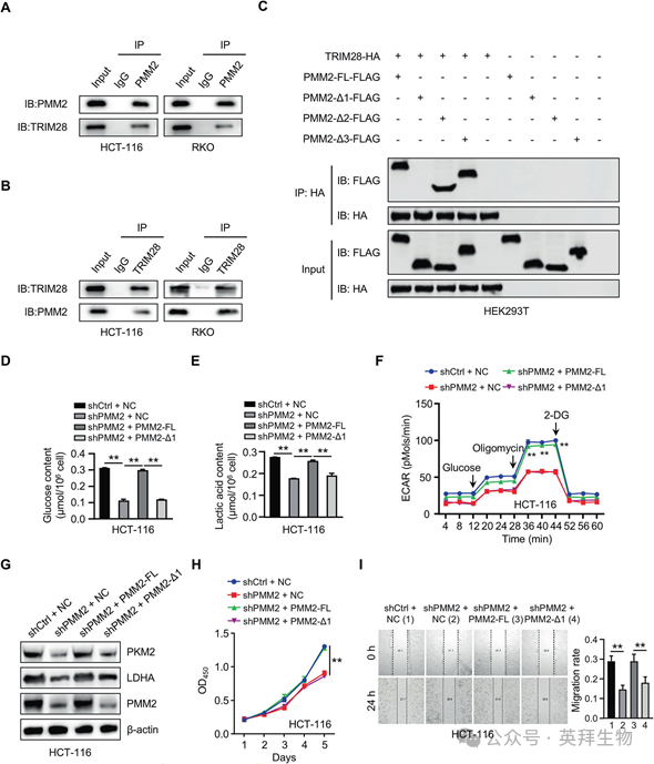
使用STRING数据库进行的生物信息学分析预测PMM2与TRIM28之间存在强大的相互作用。为了验证这种相互作用,在结直肠癌细胞中进行了Co-IP测定。如图3A,B所示,PMM2或TRIM28特异性抗体有效地免疫沉淀了另一种内源性蛋白,证实了它们之间的物理关联。结构分析进一步揭示了PMM2的三个功能域:domain1(188- 246 aa)、domain2(86-187 aa)和domain3(1-85 aa)。产生结构域缺失突变体(Δ1, Δ2, Δ3)并瞬时转染到HEK293T细胞中。外源Co-IP表明,只有PMM2-Δ1突变体失去了与TRIM28的相互作用,将结构域1确定为关键的结合界面(图3C)。通过将PMM2-FL或PMM2-Δ1质粒转染到PMM2敲低的细胞中进行功能拯救实验。结果显示,HCT-116细胞中的PMM2敲低显著降低了有氧糖酵解活性,而将PMM2-FL转染到这些敲低的细胞中可以恢复糖酵解活性,而转染PMM2-Δ1则没有这样做(图3D-F)。此外,将PMM2-FL而不是PMM2-Δ1转染到PMM2敲低的细胞中,可以恢复PKM2和LDHA的表达水平(图3G)。值得注意的是,PMM2-Δ1也失去了促增殖和促迁移的活性(图3H,I)。这些发现表明PMM2的关键结构域1对于PMM2和TRIM28之间的相互作用以及促进CRC进展至关重要。

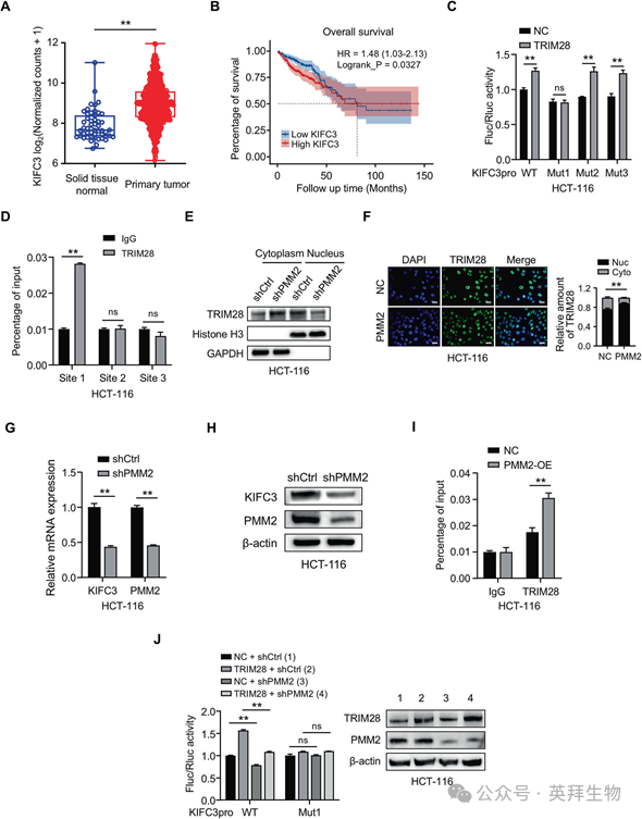
4)PMM2驱动TRIM28核易位和KIFC3转录
使用GTRD数据库的生物信息学分析预测,TRIM28可能结合到CRC中KIFC3的启动子区域(图4A,B)。为了验证这种相互作用,使用KIFC3启动子野生型和突变型构建进行了双荧光素酶报告基因检测。在转染了野生型KIFC3启动子(图4C)的HCT-116细胞中,TRIM28过表达显著增强了荧光素酶活性,但缺乏TRIM28结合位点(位点1)的突变启动子则没有。位点定向突变表明,位点1(-780至-765位)对于TRIM28介导的转录激活至关重要,因为这里的突变会破坏荧光素酶活性(图4C)。ChIP实验进一步证实,TRIM28在结直肠癌细胞中特异性富集于KIFC3启动子位点1(图4D),证实了其直接调节作用。鉴于PMM2与TRIM28的相互作用,我们研究了PMM2是否调节TRIM28的亚细胞定位。核和细胞质部分的Western blot分析显示,PMM2敲低可降低核TRIM28水平(图4E)。相反,免疫荧光染色分析显示,PMM2过表达增加了核TRIM28水平(图4F),表明PMM2促进了TRIM28的核易位。此外,PMM2缺失分别抑制了KIFC3 mRNA和蛋白的表达(图4G,H)。ChIP实验表明,PMM2过表达显著增强了TRIM28与KIFC3启动子的关联(图4I)。双荧光素酶报告基因实验显示TRIM28增加了KIFC3报告基因的活性。PMM2敲低可降低KIFC3报告子活性,抑制TRIM28介导的KIFC3启动子活性的促进。当结合位点1发生突变时,这些影响被消除,这表明PMM2过表达促进了TRIM28与KIFC3启动子的特异性结合(图4J)。综上所述,PMM2促进TRIM28的核易位,并结合到结直肠癌细胞中KIFC3启动子的1位点,从而调节KIFC3的转录表达。

5)E2F4介导PMM2/TRIM28调控的KIFC3转录
我们进一步寻求确定参与TRIM28介导的KIFC3调节的关键转录因子。首先,我们采用免疫沉淀结合质谱法(IP-MS)初步筛选与TRIM28相互作用的蛋白。进一步选择基于实验组和对照组之间较大的折叠变化和高蛋白丰度产生两个候选转录因子:E2F4和SMARCC1(图5A)。通过hTFtarget预测工具,我们发现E2F4可以结合到KIFC3启动子的1号位点,提示我们后续的研究重点是E2F4。Co-IP实验验证了TRIM28和E2F4之间的相互作用,因为针对这两种蛋白的特异性抗体有效地免疫沉淀了内源性对应物(图5B、C)。RT-qPCR和Western blot结果显示,E2F4显著上调HCT-116和RKO细胞中KIFC3 mRNA和蛋白水平(图5D、E)。双荧光素酶报告基因检测显示,E2F4增强了293T细胞中野生型KIFC3启动子的活性,但对1位点突变的启动子没有影响(图5F)。ChIP实验进一步证实E2F4被特异性招募到KIFC3启动子的1号位点,验证了其直接调控作用(图5G)。接下来,我们研究了PMM2/TRIM28是否调节E2F4介导的KIFC3调节。双荧光素酶报告基因检测显示,PMM2和E2F4都增加了293T细胞中KIFC3启动子的活性,并具有加性效应(图5H)。ChIP实验表明,PMM2进一步促进E2F4募集到KIFC3启动子(图5I)。此外,TRIM28敲低抑制了KIFC3 mRNA和蛋白的表达,并部分消除了PMM2对KIFC3的促进作用(图5J,K)。在293T细胞中,TRIM28敲低抑制了KIFC3启动子活性,部分降低了PMM2对启动子活性的增强;当E2F4基因被敲除时,这些影响被消除(图5L)。ChIP实验也得到了类似的结果:TRIM28敲除部分消除了pmm2诱导的E2F4与KIFC3启动子的结合(图5M)。这些发现表明,E2F4是介导TRIM28依赖性KIFC3转录的关键转录因子,PMM2通过促进TRIM28-E2F4相互作用和E2F4募集到KIFC3启动子,从而将PMM2与下游糖酵解和致瘤途径联系起来,从而增强了这一调控级联。

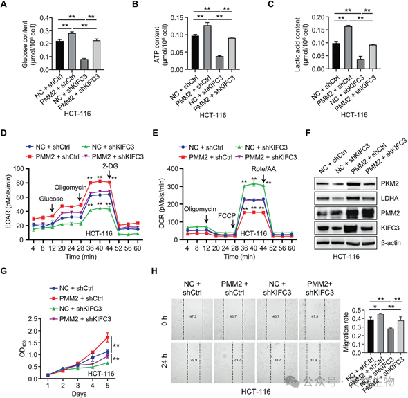
6)PMM2通过KIFC3增强糖酵解活性加速结直肠癌进展
由于PMM2促进KIFC3表达并通过调节糖酵解活性调节CRC进展,我们研究了PMM2/KIFC3轴是否也调节糖酵解,从而影响CRC进展。糖酵解相关实验结果显示,KIFC3敲低可显著抑制结直肠癌细胞的糖酵解活性,降低葡萄糖摄取、ATP水平和乳酸含量(图6A-C),降低ECAR(图6D),增加OCR(图6E)。此外,KIFC3的敲低降低了CRC细胞中PKM2和LDHA的蛋白水平(图6F)。值得注意的是,KIFC3敲低部分挽救了PMM2过表达对糖酵解活性的促进作用(图6A-F)。此外,PMM2/KIFC3在细胞增殖和迁移中发挥了类似的作用(图6G,H)。这些结果揭示了PMM2通过KIFC3增强糖酵解活性的新机制,从而促进CRC细胞的进展。

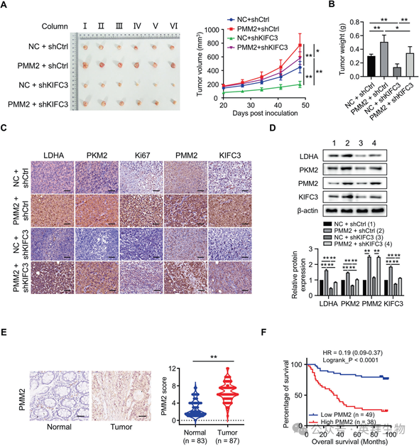
7)PMM2/KIFC3轴在体内促进CRC进展并与临床结果相关
为了验证PMM2/KIFC3轴在结直肠癌进展中的功能作用,我们使用PMM2过表达或KIFC3敲低的RKO细胞建立了皮下异种移植模型。正如预期的那样,PMM2过表达组与对照组相比,肿瘤体积显着增加,而KIFC3敲低组肿瘤体积显着减少。重要的是,KIFC3敲低部分抑制了PMM2的促肿瘤作用(图7A)。此外,在处死小鼠并切除肿瘤后,肿瘤的重量也呈现相同的趋势(图7B)。这些结果表明PMM2通过KIFC3促进肿瘤生长。IHC染色显示,在PMM2过表达的肿瘤中,PMM2、KIFC3、Ki67和糖酵解标志物(LDHA、PKM2)升高,KIFC3敲低逆转了这些趋势(图7C)。Western blot分析进一步表明,PMM2过表达上调了KIFC3和糖酵解酶(LDHA, PKM2),而KIFC3缺失则消除了这些作用(图7D)。为了确定PMM2的临床意义,我们采用组织芯片结合免疫组织化学的方法评估PMM2在临床结直肠癌患者正常组织和癌组织中的表达。免疫组化分析显示,PMM2在结直肠癌组织中的表达显著升高(图7E)。Kaplan-Meier生存分析显示,PMM2高表达与较差的OS相关(图7F),强调PMM2是CRC中潜在的预后生物标志物。

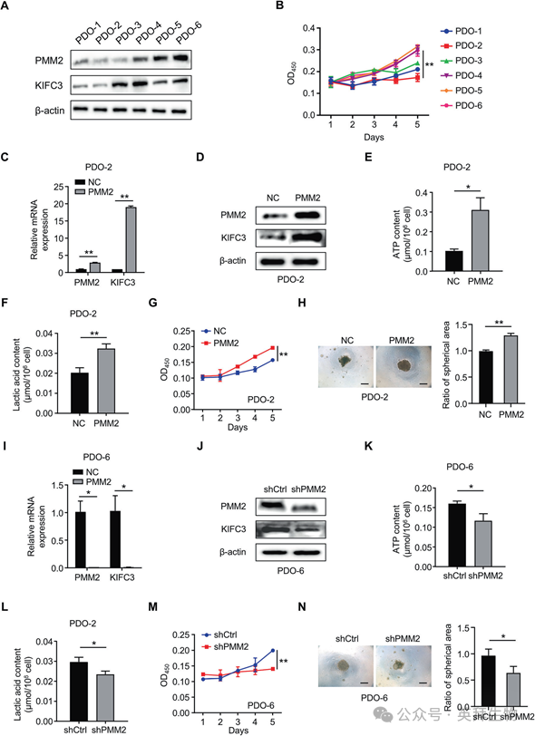
8)PMM2调节CRC患者衍生类器官的糖酵解活性和致瘤性
为了阐明PMM2在调节CRC进展中的生理相关性,我们利用6例CRC患者的肿瘤组织(PDO-1至PDO-6)建立了患者源性类器官(PDO)模型。随后检测了PMM2和KIFC3在这6种肠道肿瘤类器官中的蛋白表达水平。Western blotting结果显示PMM2蛋白在PDO-2和PDO-3中表达最低,在PDO-6中表达最高,而KIFC3蛋白在PDO-1和PDO-2中表达最低,在PDO-4中表达相对较高(图8A)。CCK8检测显示,PDO-2细胞的增殖速率最慢,而PDO-4、PDO-5和PDO-6细胞的增殖速率更高(图8B)。基于这些发现,我们选择了PDO-2和PDO-6进行进一步的研究。KIFC3在mRNA和蛋白水平上的表达上调,与体外细胞模型的结果一致(图8C,D)。在过表达PMM2的类器官中观察到ATP和乳酸的生成增强(图8E,F)。体外CCK8和集落形成实验表明,PMM2过表达显著促进了类器官的增殖和克隆生成能力(图8G,H)。相反,使用表达shRNA的慢病毒在PDO-6中进行PMM2敲除。感染后,PMM2 mRNA和蛋白水平均显著下调,表明PMM2敲低模型成功建立。同时,在转录物和蛋白水平上观察到KIFC3表达的显著降低(图8I,J)。ATP和乳酸测定显示,PMM2敲低导致ATP和乳酸生成显著减少(图8K,L)。CCK8体外分析和集落形成实验进一步表明,抑制PMM2可显著抑制类器官的增殖和集落形成(图8M,N)。这些发现表明,PMM2类似地调节肿瘤糖酵解活性,并有助于肠道肿瘤类器官CRC的进展。

结论:
PMM2过表达是结直肠癌的一个关键预后指标,与晚期肿瘤分期和生存率降低密切相关。从机制上讲,PMM2与TRIM28形成功能复合物,以扩增KIFC3的转录和表达。PMM2-KIFC3轴通过增强有氧糖酵解活性来驱动肿瘤进展,从而调节CRC的生长和转移。这些见解将PMM2定位为一个有希望的治疗靶点,针对PMM2-KIFC3介导的代谢重编程的干预措施代表了CRC治疗的新策略。
参考文献:
Peng Z, Ma B, Song Z, Zhao Y, Yang Y, Liu Y, Li C, Zhang Y. PMM2 interacts with TRIM28 to recruit E2F4 and promote KIFC3-mediated tumor glycolysis and colorectal cancer progression. Oncogene. 2026 Apr;45(12):1145-1160. doi: 10.1038/s41388-026-03707-x.